嵌入式爱好者

嵌入式爱好者 门户 知识库 查看内容

关于HDMI显示接口插拔检测识别的问题

2022-12-27 10:53| 发布者: 闪光皮皮| 查看: 403| 评论: 0

类目:  >  知识库     文档编号: 875

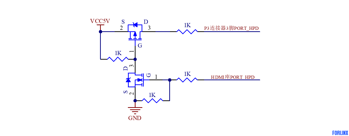
  为防止HDMI插拔检测引脚电压不够导致插入HDMI后被识别为未插入导致信号不输出的情况,将核心板的HDMI热插拔检测引脚(P3连接器3),通过MOS进行控制;参考原理图如下:



已解决

未解决

只是看看

最新评论

QQ|小黑屋| 飞凌嵌入式 ( 冀ICP备12004394号-1 )

GMT+8, 2026-4-3 21:56

Powered by Discuz! X3.4

© 2001-2013 Comsenz Inc.

返回顶部