嵌入式爱好者

查看: 52502|回复: 1

[硬件咨询] 请教板子上关于lvds屏的背光问题。

[复制链接]

2

主题

4

帖子

14

积分

扫一扫,手机访问本帖
发表于 2017-5-27 14:32:42 | 显示全部楼层 |阅读模式
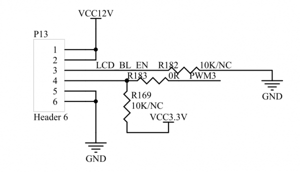
我的板子是6q-c 7寸电容屏套餐,现在自己手里有一块lvds屏,请问板子的硬件上背光的部分该如何修改呢?
我的疑问如下(一)原理图上R169没有焊,是不是需要自己焊上?
(二)lvds的使能脚需要接3.3的电压,但是根据板子的原理图却是接地另外R182也没有焊。
比较着急,还请技术人员看到后给予指导。

原理图部分如下
捕获.PNG
回复

使用道具 举报

0

主题

972

帖子

900

积分

i.MX6Q通行证i.MX6UL通行证TCU通行证AM335x通行证

发表于 2017-5-31 08:49:25 | 显示全部楼层
目前咱们出厂带的10.1寸屏没有用到此处的背光控制电路;
1.PWM信号目前预留的是作为调节背光的控制引脚而设立的,如果不需要调节,可以将次引脚进行上拉;
2.背光的使能引脚,如果客户那边的屏需要高电平,建议是从软件上面对此引脚进行置高;
技术支持电话:0312-3119192
技术支持邮箱:Hardware@forlinx.com
点评回复 支持 反对

使用道具 举报

您需要登录后才可以回帖 登录 | 立即注册

本版积分规则

QQ|小黑屋| 飞凌嵌入式 ( 冀ICP备12004394号-1 )

GMT+8, 2025-10-10 04:39

Powered by Discuz! X3.4

© 2001-2013 Comsenz Inc.

快速回复 返回顶部 返回列表