嵌入式爱好者

查看: 23269|回复: 19

[已解决] 网口问题

[复制链接]

2

主题

24

帖子

54

积分

i.MX6UL通行证i.MX8MP通行证FCU2401通行证

扫一扫,手机访问本帖
发表于 2017-9-28 16:08:56 | 显示全部楼层 |阅读模式
我们用的6UL核心板,仿照底板的原理图,画了个电路板。不知道什么原因,网络速度很慢,有时掉线。一直找不到原因。那位大神遇见过此类问题,求指教
回复

使用道具 举报

2

主题

24

帖子

54

积分

i.MX6UL通行证i.MX8MP通行证FCU2401通行证

 楼主| 发表于 2017-9-28 16:12:23 | 显示全部楼层
我们的底板供电后,直接用线连接飞凌的底板(不供电,不插核心板)的网口。速度都很快,但单独接个网口速度很慢。一直找不到问题
点评回复 支持 反对

使用道具 举报

0

主题

972

帖子

900

积分

i.MX6Q通行证i.MX6UL通行证TCU通行证AM335x通行证

发表于 2017-9-29 10:53:46 | 显示全部楼层
您好:
    您单独接个网口是怎么连接的呢

点评

我直接用导线连到你们底板的网口上了  详情 回复 发表于 2017-9-29 14:16
我把我们的板子上的网口拆下来了,用导线连接到你们的底板上速度都很快,但直接把网口焊接在我门的板子上,速度就很慢  详情 回复 发表于 2017-9-29 14:14
技术支持电话:0312-3119192
技术支持邮箱:Hardware@forlinx.com
点评回复 支持 反对

使用道具 举报

2

主题

24

帖子

54

积分

i.MX6UL通行证i.MX8MP通行证FCU2401通行证

 楼主| 发表于 2017-9-29 14:14:56 | 显示全部楼层
飞凌-peacelove 发表于 2017-9-29 10:53
您好:
    您单独接个网口是怎么连接的呢

我把我们的板子上的网口拆下来了,用导线连接到你们的底板上速度都很快,但直接把网口焊接在我门的板子上,速度就很慢
点评回复 支持 反对

使用道具 举报

2

主题

24

帖子

54

积分

i.MX6UL通行证i.MX8MP通行证FCU2401通行证

 楼主| 发表于 2017-9-29 14:16:07 | 显示全部楼层
飞凌-peacelove 发表于 2017-9-29 10:53
您好:
    您单独接个网口是怎么连接的呢

我直接用导线连到你们底板的网口上了
点评回复 支持 反对

使用道具 举报

0

主题

972

帖子

900

积分

i.MX6Q通行证i.MX6UL通行证TCU通行证AM335x通行证

发表于 2017-9-30 17:21:10 | 显示全部楼层
你要是把我们底板上面的网口座拆下来装到你的底板上面呢,你把你网口座这部分的连接及PCB布线截图看看

点评

我用的RJ45插头就是你们的,从你们淘宝店买的,一样的。这个应该没问题  详情 回复 发表于 2017-10-9 10:03
技术支持电话:0312-3119192
技术支持邮箱:Hardware@forlinx.com
点评回复 支持 反对

使用道具 举报

2

主题

24

帖子

54

积分

i.MX6UL通行证i.MX8MP通行证FCU2401通行证

 楼主| 发表于 2017-10-9 10:03:38 | 显示全部楼层
飞凌-peacelove 发表于 2017-9-30 17:21
你要是把我们底板上面的网口座拆下来装到你的底板上面呢,你把你网口座这部分的连接及PCB布线截图看看

我用的RJ45插头就是你们的,从你们淘宝店买的,一样的。这个应该没问题
点评回复 支持 反对

使用道具 举报

2

主题

24

帖子

54

积分

i.MX6UL通行证i.MX8MP通行证FCU2401通行证

 楼主| 发表于 2017-10-9 10:18:59 | 显示全部楼层
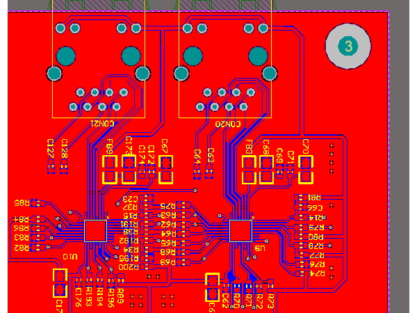
pcB截图 部分
QQ截图20171009101303.png
点评回复 支持 反对

使用道具 举报

2

主题

24

帖子

54

积分

i.MX6UL通行证i.MX8MP通行证FCU2401通行证

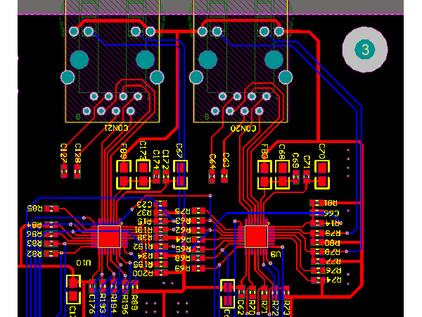
 楼主| 发表于 2017-10-9 10:21:08 | 显示全部楼层
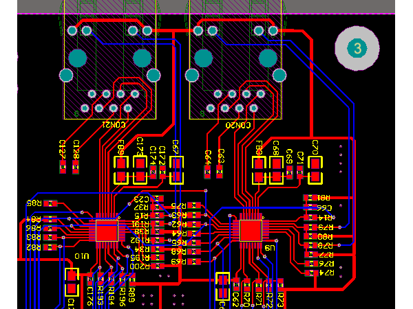
网口PCB部分电路
QQ截图20171009102004.png

点评

这个是把地删除了,电路能PING 通,但速度极慢,也容易掉线  详情 回复 发表于 2017-10-9 10:22
点评回复 支持 反对

使用道具 举报

2

主题

24

帖子

54

积分

i.MX6UL通行证i.MX8MP通行证FCU2401通行证

 楼主| 发表于 2017-10-9 10:22:24 | 显示全部楼层

这个是把地删除了,电路能PING 通,但速度极慢,也容易掉线
点评回复 支持 反对

使用道具 举报

2

主题

24

帖子

54

积分

i.MX6UL通行证i.MX8MP通行证FCU2401通行证

 楼主| 发表于 2017-10-9 10:26:11 | 显示全部楼层
网口如果没有变压器的话,速度是很快的,如果网口有变压器速度就慢了,是不是布线问题?
点评回复 支持 反对

使用道具 举报

2

主题

24

帖子

54

积分

i.MX6UL通行证i.MX8MP通行证FCU2401通行证

 楼主| 发表于 2017-10-9 11:13:39 | 显示全部楼层
原理图是按照你们开发板提供的原理图
点评回复 支持 反对

使用道具 举报

0

主题

972

帖子

900

积分

i.MX6Q通行证i.MX6UL通行证TCU通行证AM335x通行证

发表于 2017-10-10 09:19:45 | 显示全部楼层
你KSZ8081芯片下面的地没有打孔吗?

点评

只是直接连接到地上来了,这个有关系吗?  详情 回复 发表于 2017-10-10 09:44
你说的过孔吗?是的,没有过孔  详情 回复 发表于 2017-10-10 09:34
技术支持电话:0312-3119192
技术支持邮箱:Hardware@forlinx.com
点评回复 支持 反对

使用道具 举报

2

主题

24

帖子

54

积分

i.MX6UL通行证i.MX8MP通行证FCU2401通行证

 楼主| 发表于 2017-10-10 09:34:16 | 显示全部楼层
飞凌-peacelove 发表于 2017-10-10 09:19
你KSZ8081芯片下面的地没有打孔吗?

你说的过孔吗?是的,没有过孔
点评回复 支持 反对

使用道具 举报

2

主题

24

帖子

54

积分

i.MX6UL通行证i.MX8MP通行证FCU2401通行证

 楼主| 发表于 2017-10-10 09:44:18 | 显示全部楼层
飞凌-peacelove 发表于 2017-10-10 09:19
你KSZ8081芯片下面的地没有打孔吗?

只是直接连接到地上来了,这个有关系吗?
点评回复 支持 反对

使用道具 举报

2

主题

24

帖子

54

积分

i.MX6UL通行证i.MX8MP通行证FCU2401通行证

 楼主| 发表于 2017-10-11 14:11:25 | 显示全部楼层
我们把网络变压器抽头连接的电容去掉了,速度正常,不知道什么问题?怎么解决
点评回复 支持 反对

使用道具 举报

0

主题

972

帖子

900

积分

i.MX6Q通行证i.MX6UL通行证TCU通行证AM335x通行证

发表于 2017-10-12 13:38:12 | 显示全部楼层
zhw8888zhw610 发表于 2017-10-11 14:11
我们把网络变压器抽头连接的电容去掉了,速度正常,不知道什么问题?怎么解决

  可以这么试,但是建议您还是遵从官方的设计,芯片底下的热焊盘是信号的回路,如果不打过孔的话,它的地就只有那一根底线,这芯片算是一个高速芯片,地回路不够也会影响它的正常工作。

点评

你好 我们公司用的是6ul-c2的核心板,底板是自己画的 现在有个问题插上网线后,用命令ifconfig eth0 up 显示连接没有准备好,用 udhcpc 分配不是ip地址 是什么情况呢  详情 回复 发表于 2018-10-22 15:47
你好 我们公司用的是6ul-c2的核心板,底板是自己画的 现在有个问题插上网线后,用命令ifconfig eth0 up 显示eth0 : link not ready,用udhcpc分配不是ip地址 是什么情况呢  详情 回复 发表于 2018-10-22 15:46
你说的是对的,我们用新扳子测试了下。比原来好多了,也不掉线了。问题感觉解决了,谢谢你们的工作  详情 回复 发表于 2017-10-17 11:04
技术支持电话:0312-3119192
技术支持邮箱:Hardware@forlinx.com
点评回复 支持 反对

使用道具 举报

2

主题

24

帖子

54

积分

i.MX6UL通行证i.MX8MP通行证FCU2401通行证

 楼主| 发表于 2017-10-17 11:04:18 | 显示全部楼层
飞凌-peacelove 发表于 2017-10-12 13:38
可以这么试,但是建议您还是遵从官方的设计,芯片底下的热焊盘是信号的回路,如果不打过孔的话,它的地 ...

你说的是对的,我们用新扳子测试了下。比原来好多了,也不掉线了。问题感觉解决了,谢谢你们的工作:)
点评回复 支持 反对

使用道具 举报

0

主题

4

帖子

52

积分

AM335x通行证i.MX6UL通行证i.MX6Q通行证

发表于 2018-10-22 15:46:18 | 显示全部楼层
飞凌-peacelove 发表于 2017-10-12 13:38
可以这么试,但是建议您还是遵从官方的设计,芯片底下的热焊盘是信号的回路,如果不打过孔的话,它的地 ...

你好 我们公司用的是6ul-c2的核心板,底板是自己画的 现在有个问题插上网线后,用命令ifconfig eth0 up 显示eth0 : link not ready,用udhcpc分配不是ip地址 是什么情况呢
点评回复 支持 反对

使用道具 举报

0

主题

4

帖子

52

积分

AM335x通行证i.MX6UL通行证i.MX6Q通行证

发表于 2018-10-22 15:47:35 | 显示全部楼层
飞凌-peacelove 发表于 2017-10-12 13:38
可以这么试,但是建议您还是遵从官方的设计,芯片底下的热焊盘是信号的回路,如果不打过孔的话,它的地 ...

你好 我们公司用的是6ul-c2的核心板,底板是自己画的 现在有个问题插上网线后,用命令ifconfig eth0 up 显示连接没有准备好,用 udhcpc 分配不是ip地址 是什么情况呢
点评回复 支持 反对

使用道具 举报

您需要登录后才可以回帖 登录 | 立即注册

本版积分规则

QQ|小黑屋| 飞凌嵌入式 ( 冀ICP备12004394号-1 )

GMT+8, 2025-12-11 17:20

Powered by Discuz! X3.4

© 2001-2013 Comsenz Inc.

快速回复 返回顶部 返回列表