- 积分
- 25
贡献141
飞刀42 FD
注册时间2019-10-28
在线时间5 小时

 
扫一扫,手机访问本帖 
|
核心板:okmx6ul-c2,内存nand256m。
内核:linux.3.14.38
配置双网口时,报错如下:
ifdown: inte**ce eth0 not configured
ifdown: inte**ce eth1 not configured
[ 16.598548] fec 20b4000.ethernet eth0: Freescale FEC PHY driver [Generic PHY] (mii_bus:phy_addr=20b4000.ethernet:01, irq=-1)
[ 16.648665] IPv6: ADDRCONF(NETDEV_UP): eth0: link is not ready
[ 16.838556] fec 2188000.ethernet eth1: Freescale FEC PHY driver [Generic PHY] (mii_bus:phy_addr=20b4000.ethernet:02, irq=-1)
[ 16.888678] IPv6: ADDRCONF(NETDEV_UP): eth1: link is not ready
操作过程如下:
1、修改设备树文件“vi ./arch/arm/boot/dts/imx6ul-14x14-evk-emmc-c2-7-1024x600.dts”
2、修改内容,屏蔽fec1中的mdio:
&fec1 {
pinctrl-names = "default";
pinctrl-0 = <&pinctrl_enet1>;
phy-mode = "rmii";
phy-handle = <ðphy0>;
status = "okay";
/* mdio {
#address-cells = <1>;
#size-cells = <0>;
ethphy0: ethernet-phy@1 {
compatible = "ethernet-phy-ieee802.3-c22";
reg = <1>;
};
ethphy1: ethernet-phy@2 {
compatible = "ethernet-phy-ieee802.3-c22";
reg = <2>;
};
};
*/
};
3、在fec2写mdio:
&fec2 {
pinctrl-names = "default";
pinctrl-0 = <&pinctrl_enet2>;
phy-mode = "rmii";
phy-handle = <ðphy1>;
status = "okay";
mdio {
#address-cells = <1>;
#size-cells = <0>;
ethphy0: ethernet-phy@2 {
compatible = "ethernet-phy-ieee802.3-c22";
reg = <2>;
};
ethphy1: ethernet-phy@1 {
compatible = "ethernet-phy-ieee802.3-c22";
reg = <1>;
};
};
};
4、修改引脚复用,屏蔽网口2GPIO
imx6ul-evk {
pinctrl_hog_1: hoggrp-1 {
fsl,pins = <
MX6UL_PAD_LCD_RESET__WDOG1_WDOG_ANY 0x30b0
MX6UL_PAD_UART1_RTS_B__GPIO1_IO19 0x17059 /* SD1 CD */
MX6UL_PAD_GPIO1_IO05__USDHC1_VSELECT 0x17059 /* SD1 VSELECT */
MX6UL_PAD_GPIO1_IO09__GPIO1_IO09 0x17059 /* SD1 RESET */
MX6UL_PAD_UART1_CTS_B__GPIO1_IO18 0x3008
//MX6UL_PAD_UART2_TX_DATA__GPIO1_IO20 0x3008
//MX6UL_PAD_UART2_RX_DATA__GPIO1_IO21 0x3008
MX6UL_PAD_UART2_CTS_B__GPIO1_IO22 0x3008
MX6UL_PAD_UART2_RTS_B__GPIO1_IO23 0x3008
//MX6UL_PAD_UART3_TX_DATA__GPIO1_IO24 0x3008
//MX6UL_PAD_UART3_RX_DATA__GPIO1_IO25 0x3008
MX6UL_PAD_UART3_CTS_B__GPIO1_IO26 0x3008
MX6UL_PAD_UART3_RTS_B__GPIO1_IO27 0x3008
//MX6UL_PAD_UART4_TX_DATA__GPIO1_IO28 0x3008
//MX6UL_PAD_UART4_RX_DATA__GPIO1_IO29 0x3008
//MX6UL_PAD_UART5_TX_DATA__GPIO1_IO30 0x3008
//MX6UL_PAD_UART5_RX_DATA__GPIO1_IO31 0x3008
//MX6UL_PAD_ENET2_RX_DATA1__GPIO2_IO09 0x3008
//MX6UL_PAD_ENET2_RX_EN__GPIO2_IO10 0x3008
//MX6UL_PAD_ENET2_TX_DATA0__GPIO2_IO11 0x3008
//MX6UL_PAD_ENET2_TX_DATA1__GPIO2_IO12 0x3008
//MX6UL_PAD_ENET2_TX_EN__GPIO2_IO13 0x3008
//MX6UL_PAD_ENET2_TX_CLK__GPIO2_IO14 0x3008
//MX6UL_PAD_ENET2_RX_ER__GPIO2_IO15 0x3008
MX6UL_PAD_LCD_DATA16__GPIO3_IO21 0x3008
MX6UL_PAD_LCD_DATA17__GPIO3_IO22 0x3008
5、屏蔽网口1MDIO,使能网口2MDIO
pinctrl_enet1: enet1grp {
fsl,pins = <
//MX6UL_PAD_GPIO1_IO07__ENET1_MDC 0x1b0b0
//MX6UL_PAD_GPIO1_IO06__ENET1_MDIO 0x1b0b0
MX6UL_PAD_ENET1_RX_EN__ENET1_RX_EN 0x1b0b0
MX6UL_PAD_ENET1_RX_ER__ENET1_RX_ER 0x1b0b0
MX6UL_PAD_ENET1_RX_DATA0__ENET1_RDATA00 0x1b0b0
MX6UL_PAD_ENET1_RX_DATA1__ENET1_RDATA01 0x1b0b0
MX6UL_PAD_ENET1_TX_EN__ENET1_TX_EN 0x1b0b0
MX6UL_PAD_ENET1_TX_DATA0__ENET1_TDATA00 0x1b0b0
MX6UL_PAD_ENET1_TX_DATA1__ENET1_TDATA01 0x1b0b0
MX6UL_PAD_ENET1_TX_CLK__ENET1_REF_CLK1 0x4001b031
>;
};
pinctrl_enet2: enet2grp {
fsl,pins = <
MX6UL_PAD_GPIO1_IO07__ENET2_MDC 0x1b0b0
MX6UL_PAD_GPIO1_IO06__ENET2_MDIO 0x1b0b0
MX6UL_PAD_ENET2_RX_EN__ENET2_RX_EN 0x1b0b0
MX6UL_PAD_ENET2_RX_ER__ENET2_RX_ER 0x1b0b0
MX6UL_PAD_ENET2_RX_DATA0__ENET2_RDATA00 0x1b0b0
MX6UL_PAD_ENET2_RX_DATA1__ENET2_RDATA01 0x1b0b0
MX6UL_PAD_ENET2_TX_EN__ENET2_TX_EN 0x1b0b0
MX6UL_PAD_ENET2_TX_DATA0__ENET2_TDATA00 0x1b0b0
MX6UL_PAD_ENET2_TX_DATA1__ENET2_TDATA01 0x1b0b0
MX6UL_PAD_ENET2_TX_CLK__ENET2_REF_CLK2 0x4001b031
6、保存并编译设备树,生成三个dtb文件:
root@ubuntu:/home/weitao/Downloads/linux-3.14.38# make dtbs
DTC arch/arm/boot/dts/imx6ul-14x14-evk-emmc-c2-7-1024x600.dtb
DTC arch/arm/boot/dts/imx6ul-14x14-evk-gpmi-c2-256m-7-1024x600.dtb
DTC arch/arm/boot/dts/imx6ul-14x14-evk-gpmi-c2-1g-7-1024x600.dtb
7,将dtb文件,拷贝至目录”G:\飞凌linux\OKMX6UL-C2(eMMC&Nand版)用户资料-20190709\Linux\工具\OTG\mfgtools\Profiles\Linux\OS Firmware\files\linux\dtb“
8,拨码开关8OFF,其他ON,重启核心板,使用mfgtools脚本更新程序
9、运行后,在超级终端中,可看到两个网口,但ping不通
Copyright (C) 2006-2016 Forlinx Embedded Technology Co., Ltd All Rights Reserved www.forlinx.com
freescale login: root
root@freescale ~$ ifconfig
eth0 Link encap:Ethernet HWaddr 3E:FD:B7:B5:59:F6
inet addr:192.168.0.232 Bcast:192.168.0.255 Mask:255.255.255.0
UP BROADCAST MULTICAST MTU:1500 Metric:1
RX packets:0 errors:0 dropped:0 overruns:0 frame:0
TX packets:0 errors:0 dropped:0 overruns:0 carrier:0
collisions:0 txqueuelen:1000
RX bytes:0 (0.0 B) TX bytes:0 (0.0 B)
eth1 Link encap:Ethernet HWaddr 6E:D5:70:47:CC:17
inet addr:192.168.1.232 Bcast:192.168.1.255 Mask:255.255.255.0
UP BROADCAST MULTICAST MTU:1500 Metric:1
RX packets:0 errors:0 dropped:0 overruns:0 frame:0
TX packets:0 errors:0 dropped:0 overruns:0 carrier:0
collisions:0 txqueuelen:1000
RX bytes:0 (0.0 B) TX bytes:0 (0.0 B)
lo Link encap:Local Loopback
inet addr:127.0.0.1 Mask:255.0.0.0
inet6 addr: ::1/128 Scope:Host
UP LOOPBACK RUNNING MTU:65536 Metric:1
RX packets:0 errors:0 dropped:0 overruns:0 frame:0
TX packets:0 errors:0 dropped:0 overruns:0 carrier:0
collisions:0 txqueuelen:0
RX bytes:0 (0.0 B) TX bytes:0 (0.0 B)
root@freescale ~$
10,若只配置网口1,网口2disable,网口1可正常使用。
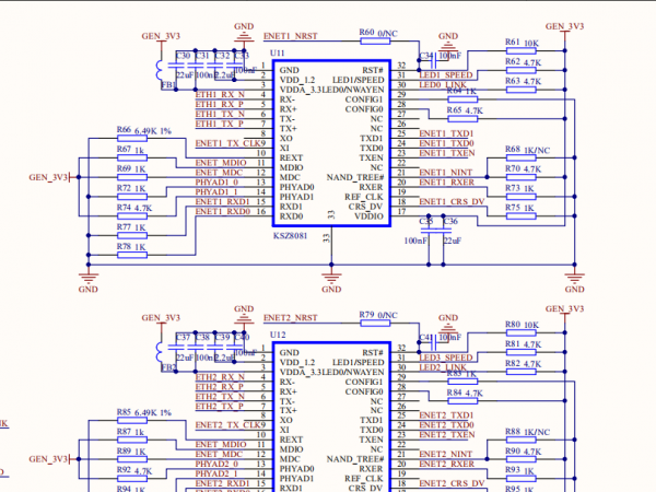
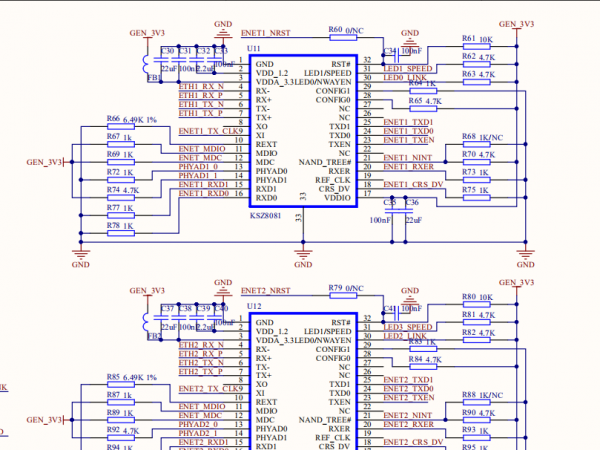
11、自制的底板,网口PHYAD与资料的反过来了,自制底板的网口1的PHYAD0=0, PHYAD1=1,网口2PHYAD0=1, PHYAD1=0,的网口部分见附件:
12、PHYAD物理接线的改变,在设备树中分别修改MDIO如下,均不起作用
ethphy0: ethernet-phy@1 {
compatible = "ethernet-phy-ieee802.3-c22";
reg = <1>;
};
ethphy1: ethernet-phy@2 {
compatible = "ethernet-phy-ieee802.3-c22";
reg = <2>;
};
或者:
ethphy0: ethernet-phy@2 {
compatible = "ethernet-phy-ieee802.3-c22";
reg = <2>;
};
ethphy1: ethernet-phy@1 {
compatible = "ethernet-phy-ieee802.3-c22";
reg = <1>;
};
求助:请问,okmx6ul-c2,nand256m,如何配置双网口?在资料”OKMX6UL-C2(eMMC&Nand版)用户资料-20190709“中,未看到相关说明。
|
-
|