嵌入式爱好者

查看: 26289|回复: 1

[硬件咨询] 关于LS1043A核心板电平问题

[复制链接]

4

主题

13

帖子

33

积分

LS1043A\46A通行证i.MX6UL通行证

扫一扫,手机访问本帖
发表于 2020-6-26 00:16:10 | 显示全部楼层 |阅读模式
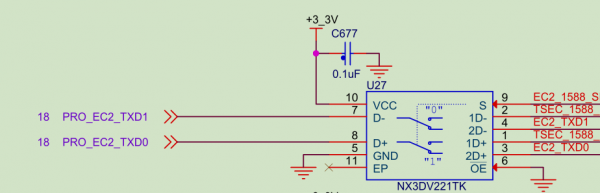
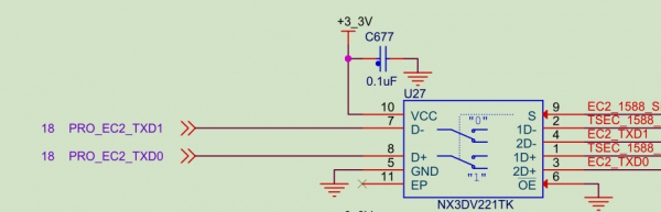
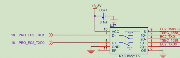
如题,附件中3幅图分别是核心板、switch、Phy三部分的截图,数据链路是核心板<===>switch<===>Phy,在图中,核心板IO口上标注的是1.8V的电平,switch是3.3V供电,从手册是看IO口的电平也是3.3V,这样核心板与switch直接连接这里存在电平不一致问题,那么请帮忙确认,三个问题:
1、核心板上图中标注的IO口电平是多少?
2、switch上的IO电平是多少?
3、Phy AR8031的IO电平是多少?
谢谢!

核心板

核心板

switch

switch

PHY

PHY
回复

使用道具 举报

0

主题

33

帖子

184

积分

LS1012A通行证LS1043A\46A通行证A40i/T3/T507/T527通行证i.MX8MM通行证RK3399通行证LS1028A通行证AM5718通行证Hi3519A通信证AM335x通行证i.MX6UL通行证i.MX RT通行证i.MX6Q通行证XX18通行证TCU通行证FDU产品通行证FCU1401通行证FCU1301通行证FCU11xx通行证FCU1201通行证FCU2301/FCU2302通行证FCU2401通行证5G转接卡通行证

发表于 2020-7-2 16:33:35 | 显示全部楼层
您好,
核心板上标注的是1.8V
SWITCH是3.3V供电,只是起到一个开关转换作用 电平还是1.8V
8031这些TXD引脚电平是受CPU影响自适应的 所以也是1.8V
点评回复 支持 反对

使用道具 举报

您需要登录后才可以回帖 登录 | 立即注册

本版积分规则

QQ|小黑屋| 飞凌嵌入式 ( 冀ICP备12004394号-1 )

GMT+8, 2025-11-30 22:27

Powered by Discuz! X3.4

© 2001-2013 Comsenz Inc.

快速回复 返回顶部 返回列表