嵌入式爱好者

查看: 24254|回复: 0

[评测] 【飞凌嵌入式 基于NXP i.MX8MMini 的OKMX8MM-C 开发板试用体验】

[复制链接]

2

主题

2

帖子

11

积分

扫一扫,手机访问本帖
发表于 2020-9-6 16:47:03 | 显示全部楼层 |阅读模式
本帖最后由 mameng 于 2020-9-6 16:51 编辑

非常开心收到飞凌OKMX8MM-C开发板进行测评。这款属于工控板,采用核心板和地板设计思路。 CPU芯片等部分制成核心板,外设芯片接口部分制成底板,把核心板和底板组装在一起成为一块功能完整的开发板。软件也可简单分成操作系统和应用程序两个部分。而开发板、外部设备、操作系统和应用程序四部分组合一起就成了现实中功能多样的嵌入式产品。         先上开发板图片
1.png
2.png

核心板:
   ARM Cortex-A53@四核1.8GHz的CPU,搭配2颗粒1GB的DDR4 RAM, 8GB eMMC
   结构尺寸: 56mm×36mm。
   制版工艺:厚度 1.2mm, 8 层沉金 ,沉金工艺,独立的完整接地层,无铅化工艺。



3.png
4.png   

  核心板采用 NXP i.MX 8M Mini 应用处理器内置高性能、高能效的 14 FinFET 技术。它是高性能和高性价比产品的选择。它是 NXP 采用 14 FinFET 技术的首款产品,符合工业运行条件,在恶劣环境中长时间可稳定运行。NXP 的 i.MX 8M Mini 应用处理器具有出色的媒体功能,适用于富媒体消费者和嵌入式工业应用。其在系统连接(PCIe®、千兆位以太网、 SDIO/eMMC、 USB 2.0、 MIPI-CSI、 MIPI-DSI)和存储器接口灵活性(LPDDR4、 DDR4、 DDR3L)方面功能强大



a.png

NXP i.MX8M Mini芯片特点
z.png

核心板资源:
5.png

核心板的性能参数和接口速度都做的令人惊叹

6.png
7.png


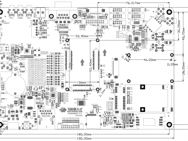
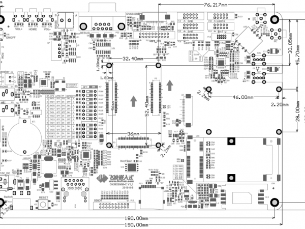
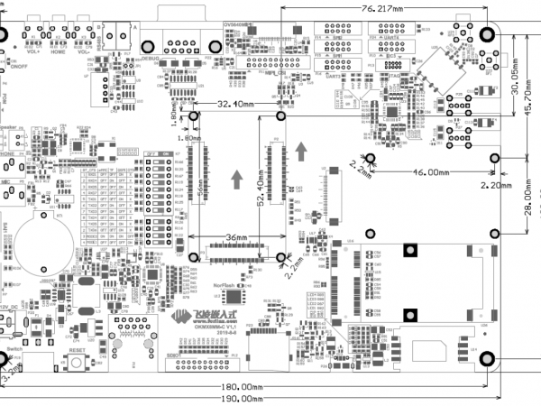
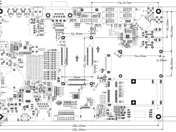
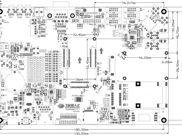
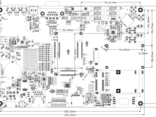
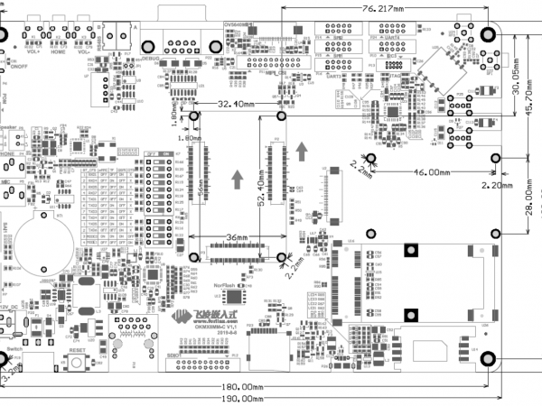
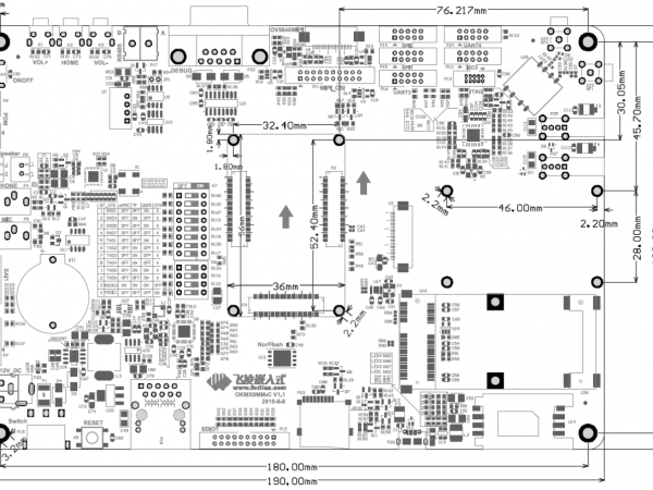
再看看底板,之所以是工控板,把核心板所有的接口都引出来。WIFI,4G移远EC20 CEHC, 串口,SPI等等。真正做到工业级应用。
PCB尺寸: 130mm×190mm;
PCB板固定孔尺寸:间距: 120mm×180mm, 孔径: 3.2mm;
制版工艺:厚度1.6mm, 4层PCB;
电源电压:直流12V。  



11.png

12.png
13.png
OKMX8MM-C 开发板LCD接口将 4 通道的 MIPI_DSI 通过 30pin 0.5mm 间距的 FPC 座引出(U2)。 可连接飞凌的7 寸 mipi 显示  
i.MX8M Mini 处理器的 MIPI_DSI 最高分辨率可达 WQHD(1920x1080p60,24bpp),支持 1, 2,3 或 4 个数据通道。


14.png
开发板虽然没有引出HDMI接口,但是可以通过飞凌嵌入式 MIPI转HDMI-LVDS模块,直接和高青显示器连接。
15.png

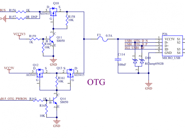
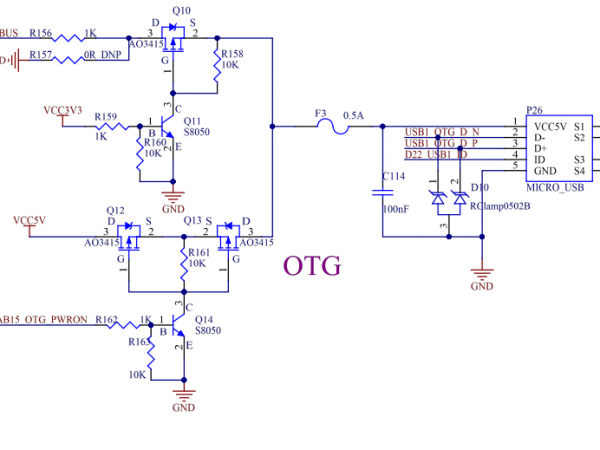
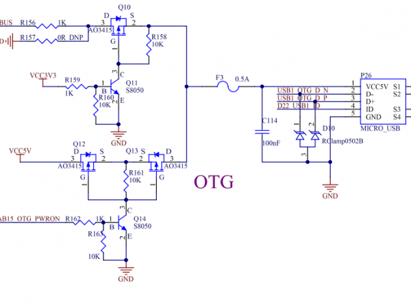
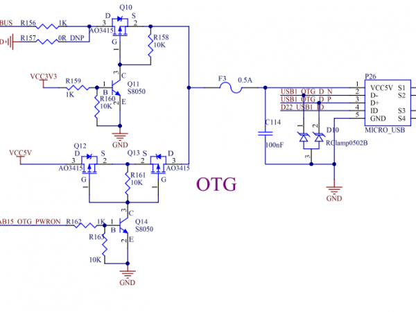
讲一下板子的 USB OTG ,设计绝妙,  
USB OTG 是 USB On-The-Go 的缩写。简单地说,当具备 USB OTG 功能的设备,连接到 USB 主设备(以电脑为例)的时候, OKMX8MM-C 会识别出它连接的是主设备,于是把自己作为从设备与电脑通信, USB 的电源由电脑提供;当 OKMX8MM-C 与 U 盘连接的时候,OKMX8MM-C 会识别出它连接的是从设备,于是把自己作为主设备与 U 盘通信, USB 口的电源由开发板提供。下面的原理图中, USB1_ID 脚用于识别主从设备。开发板的 5V 电源(VCC5V)通过两个 P 沟道场效应管构成的电子开关给 Micro USB 插座供电,该电子开关的使能端是 OTG_PWRON,当OTG_PWRON 为高电平时,电子开关导通,反之则截止。当主设备(如电脑)通过电缆插入 Micro USB 插座时,电缆的 Micro USB 插头内的 ID 脚是悬空的,开发板就工作在从模式下, OTG_PWRON 为低,两个 MOS 管截止,电脑通过电缆将 VBUS 提升至 5V。主设备提供的 5V 电源,不会传到 VCC5V 上,二者不发生冲突。当从设(如 U 盘)通过电缆插入 Micro USB 插座时,电缆的 Micro USB 插头内的 ID 脚是对地短路的, CPU 检测到 USB1_ID 网络是低电平,开发板会自动配置为主模式,并OTG_PWRON置为高电平, 两个 MOS 管导通,开发板通过 VCC5V 对从设备和 VBUS 供电。Q11 三极管的作用是,当底板无电时, VBUS 不会检测到来自 USB 口的电压。底板使用 CPU 原生的 USB1 作为 OTG,可以通过 OTG 烧写的方式来更新软件程序。
c.png

    板子软件资源比较大正在下载中,本次测评测硬件部分,感觉飞凌嵌入式主板延续以前优良作风,接口相当丰富,标准化,元器件选材稳定,板子比普通的嵌入式开发板考虑更加细致,周到。下一遍进行软件测评,开发环境搭建。






回复

使用道具 举报

您需要登录后才可以回帖 登录 | 立即注册

本版积分规则

QQ|小黑屋| 飞凌嵌入式 ( 冀ICP备12004394号-1 )

GMT+8, 2025-12-28 22:42

Powered by Discuz! X3.4

© 2001-2013 Comsenz Inc.

快速回复 返回顶部 返回列表