- 积分
- 8
贡献46
飞刀4 FD
注册时间2020-9-7
在线时间0 小时

扫一扫,手机访问本帖 
|
该系统除飞凌嵌入式OKA40i-C开发板外还需要外接hx711芯片和一个压电传感器
2.1 hx711简介
HX711是一款专为高精度电子秤而设计的24位A/D转换器芯片。与同类型其它芯片相比,该芯片集成了包括稳压电源、片内时钟振荡器等其它同类型芯片所需要的外围电路,具有集成度高、响应速度快、抗干扰性强等优点。降低了电子秤的整机成本,提高了整机的性能和可靠性。该芯片与后端MCU 芯片的接口和编程非常简单,所有控制信号由管脚驱动,无需对芯片内部的寄存器编程。输入选择开关可任意选取通道A 或通道B,与其内部的低噪声可编程放大器相连。通道A 的可编程增益为128 或64,对应的满额度差分输入信号幅值分别为±20mV或±40mV。通道B 则为固定的32 增益,用于系统参数检测。芯片内提供的稳压电源可以直接向外部传感器和芯片内的A/D 转换器提供电源,系统板上无需另外的模拟电源。芯片内的时钟振荡器不需要任何外接器件。上电自动复位功能简化了开机的初始化过程。
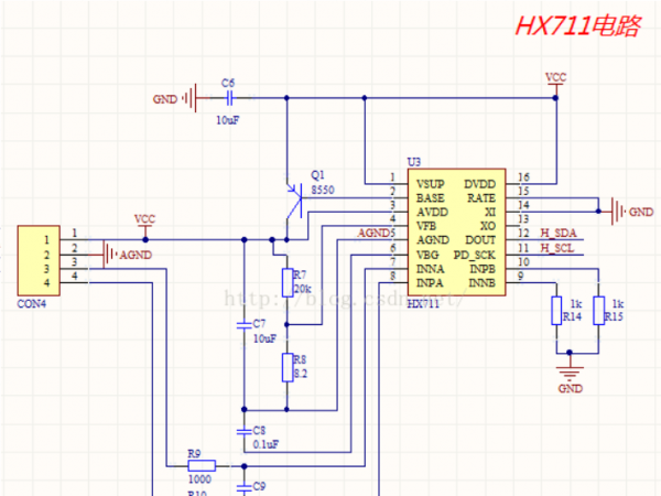
2.2 hx711模块外围电路
其中 com4连接压电传感器的A+,A-,B+,B-,H_SDL,H_SCL与开发板的IIC接口相连.
2.3 hx711驱动程序
unsigned long HX711_Buffer = 0;
unsigned long Weight_Maopi = 0;
unsigned long Weight_Maopi_0 = 0;
long Weight_Shiwu = 0;
bool HX711_SCK;
bool HX711_DOUT;
unsigned long HX711_Read(void) //增益128
{
unsigned long count;
unsigned char i;
HX711_DOUT=1;
Delay__5us();
HX711_SCK=0;
count=0;
while(HX711_DOUT);
for(i=0;i<24;i++)
{
HX711_SCK=1;
count=count<<1;
HX711_SCK=0;
if(HX711_DOUT)
count++;
}
HX711_SCK=1;
count=count^0x800000;//第25个脉冲下降沿来时,转换数据
Delay__5us();
HX711_SCK=0;
return(count);
}
void Get_Weight()
{
HX711_Buffer = HX711_Read();
Weight_Shiwu=HX711_Buffer;
// Weight_Shiwu = Weight_Shiwu - Weight_Maopi; //获取净重
if(Weight_Shiwu > 0)
{
Weight_Shiwu = (unsigned int)((float)Weight_Shiwu*10/GapValue)-8530; //计算实物的实际重量
//
// if(Weight_Shiwu > 3000) //超重报警
// {
// Flag_ERROR = 1;
// }
// else
// {
// Flag_ERROR = 0;
// }
// }
// else
// {
// Weight_Shiwu = 0;
// // Flag_ERROR = 1; //负重报警
// }
}
delay(5);
Display_Weight();
}
|
|