嵌入式爱好者

查看: 80113|回复: 6

[硬件咨询] 照抄MX6X开发板的原理图,发现AR8031的LX输出电压不是1.1V

[复制链接]

1

主题

2

帖子

9

积分

i.MX6Q通行证

扫一扫,手机访问本帖
发表于 2021-3-7 00:28:43 | 显示全部楼层 |阅读模式
你好,我们调试遇到一个问题,请问下是什么原因啊?
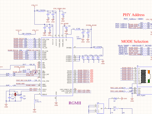
    如下图所示,完全参考开发板的原理图,发现输出PHY芯片AR8031的输出电压不是1.1V,请问下是什么原因呢?    1.断开L1测试AR8031 LX输出为2.6V

    2.焊上 L1测试电压 L1的电压为1.26V,拆下来重新焊接之后,电压又是0.76V

    3.AR8031是我们自己用热风枪吹上去的

    4.测了AR8031的供电电压,正常,为3.3V, 第二张图片里面蓝色字体为AR8031每个管脚实测电压




实测电压

实测电压

原理图

原理图
回复

使用道具 举报

0

主题

162

帖子

672

积分

LS1028A通行证LS1012A通行证LS1043A\46A通行证i.MX6Q通行证i.MX6UL通行证i.MX8MM通行证i.MX8MP通行证i.MX8MPx-SMARC通行证i.MX9596通行证i.MX9352\i.MX9131通行证i.MX RT通行证RK3568通行证RK3588通行证RK3399通行证RK3576通行证RK3562通行证RK3506通行证RV1126通行证MA35通行证AM5718通行证AM335x通行证AM62x资料下载A40i/T3/T507/T527通行证T113i通行证T536通行证T153通行证XX18通行证2K0300\2K0500通行证JH7110通行证D9360通行证Hi3519A通信证G2L通行证TCU通行证FDU产品通行证FDU070K02\FDU101K02通行证5G转接卡通行证FCU11xx通行证FCU1106通行证FCU1201通行证FCU1301通行证FCU1303通行证FCU1401通行证FCU2201通行证FCU2301/FCU2302通行证FCU2401通行证FCU2601通行证FCU3001通行证FCU3011通行证FCU3501通行证

发表于 2021-3-9 10:17:48 | 显示全部楼层
您好,这种情况,建议您检查一下焊接问题,看是否有漏焊现象,如果有示波器的话,可以测一下晶振是否有波形
点评回复 支持 反对

使用道具 举报

1

主题

2

帖子

9

积分

i.MX6Q通行证

 楼主| 发表于 2021-3-10 22:03:40 | 显示全部楼层
1.我们接的是25M无源晶体,晶体管脚没有没有测试到波形,
2.AR8031的解复位管脚是高电平,换了几个新的芯片,LX管脚输出的电平都是是2.5V。
这个可能是什么原因引起的?我们热风枪350度左右,是否会把芯片吹坏呢

点评

楼主是咋解决的,我也遇到25mhz晶振无波形的问题~  详情 回复 发表于 2021-4-27 10:19
点评回复 支持 反对

使用道具 举报

0

主题

2

帖子

4

积分

发表于 2021-4-27 10:19:32 | 显示全部楼层
pandaMontain 发表于 2021-3-10 22:03
1.我们接的是25M无源晶体,晶体管脚没有没有测试到波形,
2.AR8031的解复位管脚是高电平,换了几个新的芯 ...

楼主是咋解决的,我也遇到25mhz晶振无波形的问题~

点评

换了示波器有波形了,但还是不能获取IP  详情 回复 发表于 2021-4-27 13:21
点评回复 支持 反对

使用道具 举报

0

主题

2

帖子

4

积分

发表于 2021-4-27 13:21:07 | 显示全部楼层
wss1024 发表于 2021-4-27 10:19
楼主是咋解决的,我也遇到25mhz晶振无波形的问题~

换了示波器有波形了,但还是不能获取IP
点评回复 支持 反对

使用道具 举报

0

主题

2

帖子

5

积分

Hi3519A通信证

发表于 2021-5-28 10:27:48 | 显示全部楼层
电感坏了  换一个
点评回复 支持 反对

使用道具 举报

0

主题

1

帖子

3

积分

发表于 2021-8-4 13:49:23 | 显示全部楼层
楼主  想问一下这个问题最后是怎么解决的
点评回复 支持 反对

使用道具 举报

您需要登录后才可以回帖 登录 | 立即注册

本版积分规则

QQ|小黑屋| 飞凌嵌入式 ( 冀ICP备12004394号-1 )

GMT+8, 2026-5-14 02:07

Powered by Discuz! X3.4

© 2001-2013 Comsenz Inc.

快速回复 返回顶部 返回列表