嵌入式爱好者

查看: 2348|回复: 1

[硬件咨询] M.2的USB接口可以直接引出作为USB3.0使用吗?需要改设备树吗?

[复制链接]

11

主题

24

帖子

78

积分

A40i/T3/T507/T527通行证i.MX8MM通行证RK3568通行证

扫一扫,手机访问本帖
发表于 2024-3-19 12:26:48 | 显示全部楼层 |阅读模式
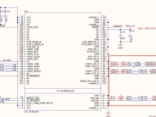
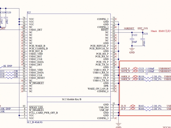
M.2的USB接口可以直接引出作为USB3.0使用吗?需要改设备树吗?
OK3568-C 的底板原理图如下:

Weixin Screenshot_20240319122544.png

点评

海!外直播 bitly.net/hvvvvh 禁闻视频 bitly.net/55rrrr 铁总负债破4万亿,看看这回扣,怎么盈利?一个色理石洗面台2.6万元,一个感应水阀1.28万元,一个卫生间纸巾盒1125元,上万元的15英寸液晶显示器,2.2万元一张的   发表于 2024-3-22 18:01
回复

使用道具 举报

您需要登录后才可以回帖 登录 | 立即注册

本版积分规则

QQ|小黑屋| 飞凌嵌入式 ( 冀ICP备12004394号-1 )

GMT+8, 2025-12-31 14:09

Powered by Discuz! X3.4

© 2001-2013 Comsenz Inc.

快速回复 返回顶部 返回列表