嵌入式爱好者

查看: 2519|回复: 1

[硬件咨询] ADC VINO KEYIRECOVERY支持几个按键

[复制链接]

1

主题

2

帖子

14

积分

RK3568通行证RK3562通行证T153通行证

扫一扫,手机访问本帖
发表于 2024-8-20 10:12:16 | 显示全部楼层 |阅读模式
本帖最后由 迪腾信息 于 2024-8-20 10:16 编辑

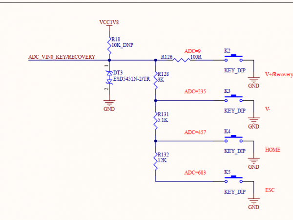
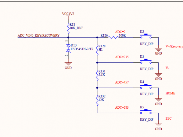
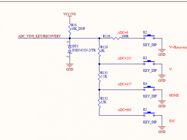
   可以支持加电阻,增加2个按键可以吗?

123.png
回复

使用道具 举报

1

主题

2

帖子

14

积分

RK3568通行证RK3562通行证T153通行证

 楼主| 发表于 2024-8-20 13:17:03 | 显示全部楼层
可以添加,但是注意设计中任意两个按键键值必须大于±35,即中心电压差必须大于123mV
点评回复 支持 反对

使用道具 举报

您需要登录后才可以回帖 登录 | 立即注册

本版积分规则

QQ|小黑屋| 飞凌嵌入式 ( 冀ICP备12004394号-1 )

GMT+8, 2026-5-17 17:07

Powered by Discuz! X3.4

© 2001-2013 Comsenz Inc.

快速回复 返回顶部 返回列表