- 积分
- 26
贡献127
飞刀35 FD
注册时间2016-4-9
在线时间6 小时

 
扫一扫,手机访问本帖 
|
在硬件手册里看到RS-485
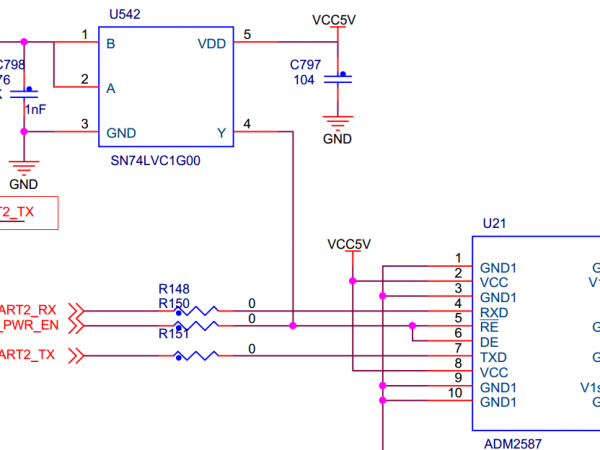
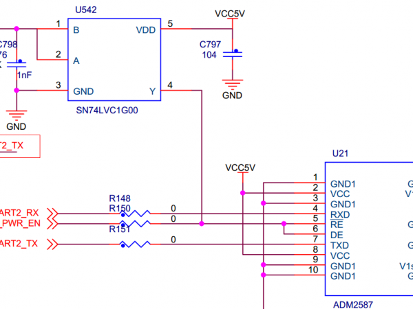
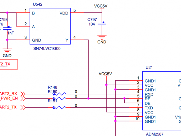
该接口采用了ADI公司的一体化磁耦合隔离RS-422/485收发芯片ADM2587E,无需DC/DC隔离模块,
占地面积小。该芯片已被固定配置为485模式,默认由核心板的第197脚(网络名:DISP0_PWR_EN)控制
收发状态。如果在产品开发中,该控制脚需要挪作他用,可以启用“0延时”自动收发控制电路。该电路
已兼容在底板PCB上,默认空置。如果需要更强的防护性能,PCB背面已预留了7.6×5的贴片三端气体放
电管和SMB封装的TVS焊盘,用户可自行加装。
但是在驱动文件imx.c里没有看到对DISP0_PWR_EN引脚的操作???????????????
|
|